How It Works
Our approach combines knowledge graphs, adaptive diagnostics, and only the learning techniques that are proven to work from the cognitive science literature.
The PhysicsGraph Advantage
Prerequisite Mapping
Every concept is connected - we make sure you're ready before serving new material. No more trying to learn prerequisites on the fly.
Spaced Repetition
Algorithmic reviews when you're about to forget, keeping everything fresh in your memory.
Personalized Path
Most courses start everyone at the same level and move everyone forward at the same pace. Our adaptive systems make sure you're not wasting time on topics you've already mastered.

Core Technologies
Three powerful technologies working together to guarantee your success
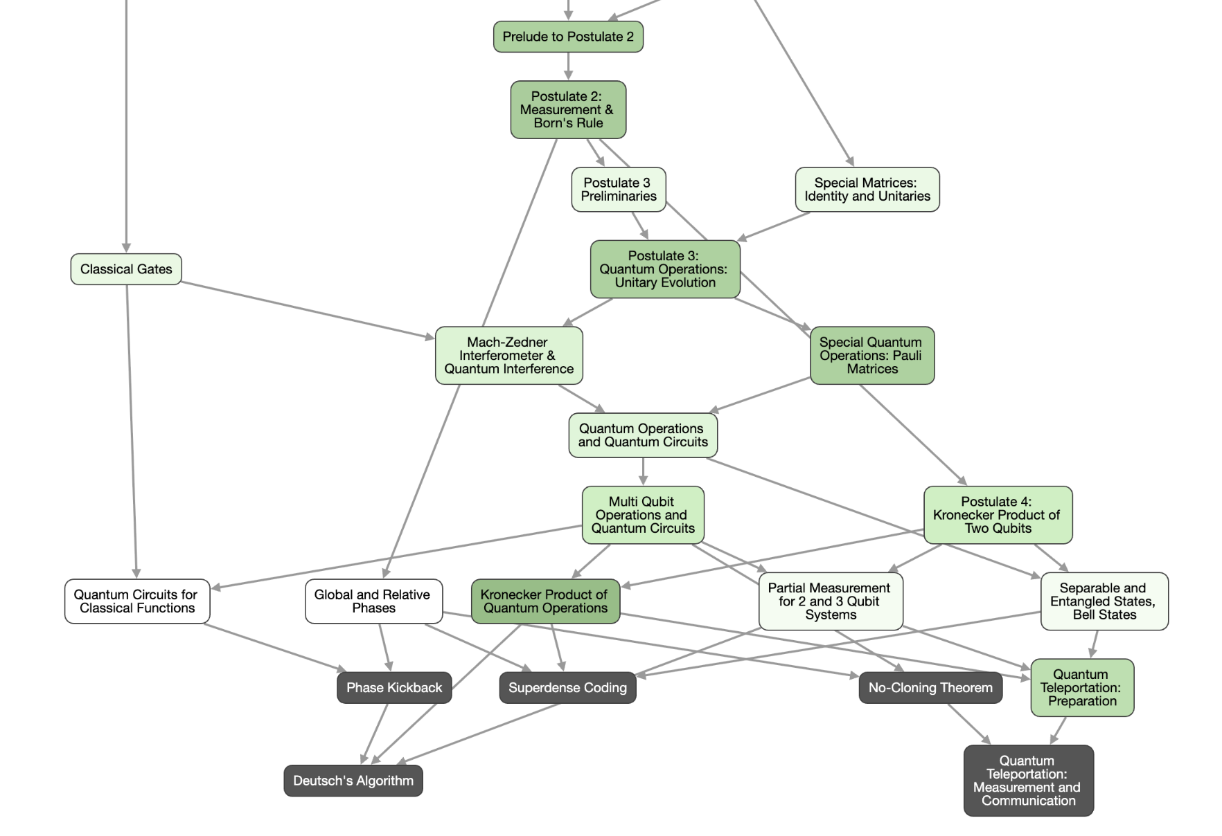
Knowledge Graph
Our sophisticated knowledge graph maps every concept and dependency, ensuring you master prerequisites before advancing to the next topic.
Adaptive Diagnostics
We use diagnostic tests where appropriate and continuously adapt your path based on your performance in lessons and spaced-review practice.
Cognitive Load Management
Scientifically-proven techniques including spaced repetition optimize long-term retention while minimizing cognitive load.
Stop scrolling. Start learning.
Start with a 3-day free trial. Cancel anytime.
14-day no-questions-asked refund policy.
Core
A full physics education
Billed monthly
- Personalized learning path
- Spaced repetition system
- Lessons and multi-steps
- Access to all courses
- Free Response Questions (FRQs)
- Full-length practice exams
- Score guarantee
Test Prep
Everything you need to ace the AP exam
Billed monthly
- Personalized learning path
- Spaced repetition system
- Lessons and multi-steps
- Access to all courses
- Free Response Questions (FRQs) with AI grading
- Full-length practice exams
- Guaranteed 5 or your money back
All plans include a 3-day free trial. Cancel anytime. 14-day no-questions-asked refund policy. The score guarantee applies to Test Prep subscribers who complete the full curriculum before their exam.